UPS不间断电源优缺点和工作过程
UPS不间断电源优缺点和工作过程。UPS不间断电源既有优点,相对的缺点也会存在,但这并不影响UPS不间断电源在国内的使用;很多场所都需要配备UPS不间断电源使用。UPS不间断电源本身就是良好的交流稳压器,同时改善电源质量。

UPS不间断电源的优点
1、UPS不间断电源不需要人工操作可以自动切换供电模式,在有电和没电的情况下走不同通路,这样有利于减少能源浪费;
2、UPS供电系统在电网停电的时候才开始运行,这样就不会干扰正常的电网供电;
3、UPS电源在安装时,只需要将备用电源接入电路即可,它有特定的端口进行连接,可以针对不同设备,连入不同接口;
4、当设备运行空间较小时,UPS备用电源不会占太大空间,它有类似电脑主机的大小,容易找到安装位置。
UPS不间断电源主要优点主要在于不间断供电能力,当市电正常时,UPS交流电整流成直流电,然后再把直流电逆变成稳定无杂质的交流电,供给负载使用。
当市电异常时,UPS电源的整流电路会关断,相应的,会把蓄电池的直流电逆变成稳定无杂质的交流电,继续给负载使用。且UPS不间断电源体积小、用处大,在各种低功率设备上发挥作用。当人们需要将设备进行移动的时候,备用电源可以随之移动,这种应用方式常见于医院中的检测仪器等。
UPS不间断电源在停电的情况下可以利用自身的蓄电功能为设备继续供电,以在短时间内解决缺点的问题,为人们带来便利的同时可以起到保护电路和财产安全的作用。
UPS不间断电源的缺点
1、当设备对供电间隔时间要求苛刻的时候,不宜使用不间断UPS后备电源;
2、供电方式有较长的反应时间,对充放电比较敏感的设备不能用这类电源;
3、UPS电源设备的功率较大,需要的电量较多,使用备用电源也是不合适的,人们可以选择电量更多的在线式UPS电源。
4、输入范围窄,输出供电质量差,因而综合可用性差。
UPS不间断电源的工作过程

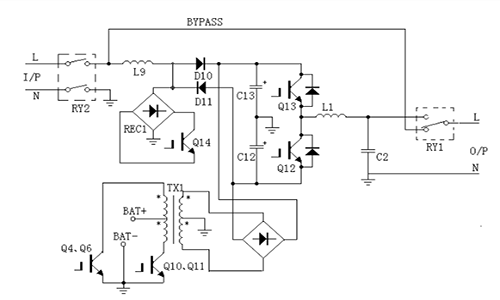
1.当市电正常时,输入继电器RY2闭合,经升压电感L9,桥堆REC1,升压开关管Q14,二极管D10,D11组成的AC/DC升压功率因数修正电路,产生逆变器工作所需的两个直流电压土DCBUS(C13,C12),再经逆变器Q13,Q12将DCBUS直流转换为交流,经L1,C2滤波,输出继电器RY1上端闭合,输出交流供给负载。
2.当市电中断时,电池所储存的能量经直流变换器(DC-DC)Q4,Q6,Q10,Q11升压开关管,TX1升压变压器,及后级整流滤波电路,转换为两个直流电压土DCBUS电压(C13,C12)作为逆变器输入,再经DC/AC逆变后输出交流以维系输出不间断。
3.当UPS异常时,输入市电经输入继电器RY2闭合,输出继电器RY1下端闭合,直接经旁路输出给负载。
UPS不间断电源系统,应用领域非常广泛,主要应用于超市、商场、银行等企事业单位,不仅可以稳定电压,而且还可以防止数据丢失。
UPS不间断电源的逆变器将电池的直流电能转换为交流电能维持对负载的供电。在电网供电之间自行切换,确保对负载的不间断供电。而且可以根据设备的精密程度来选择可承受的切换时间。
以上便是UPS不间断电源的优缺点和工作过程,希望能对您有所帮助。
